欢迎您访问淮南市住房和城乡建设局网站!
淮南市人民政府
丨 加入收藏 丨
网站首页
政务公开
住建信息
政策法规
施工许可
市政园林
造价管理
党建园地
政民互动
住房保障
网上办事
今天是
您当前所在的位置:
首页
>
专题专栏
>
信用专栏
>
信用动态
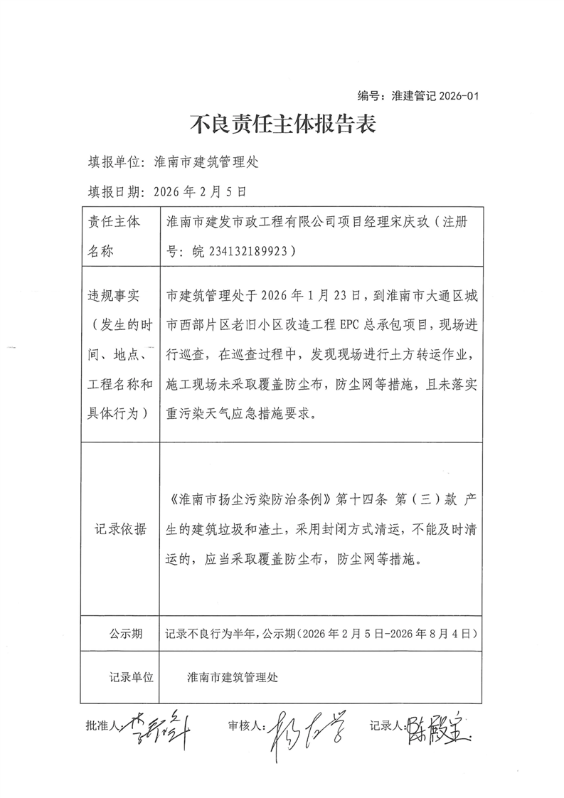
不良记录:淮南市建发市政工程有限公司项目经理宋庆玖
发布日期:2026-02-14 08:52
来源: 市住房和城乡建设局
作者:市建筑管理处
阅读次数:
字体:[
大
中
小
]
背景颜色:
分享到:
打印
关闭